Άσκηση1 Δ. Ντρίζου









Άσκηση1 μιγαδικών - GeoGebra Δυναμικό Φύλλο εργασίας

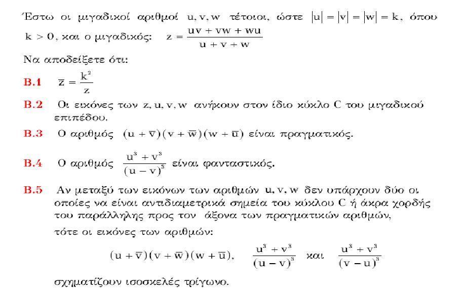
Άσκηση1 μιγαδικών

Sorry, the GeoGebra Applet could not be started. Please make sure that Java 1.4.2 (or later) is installed and active in your browser (Click here to install Java now)

Emilv, Δημιουργήθηκε με το πρόγραμμα GeoGebra